首页
园区点评
走进园区
园区排名
新闻资讯
联系我们
招商人员登录
400-800-6992
13913866997
下载APP
搜索
园区点评
>
政策资讯
>
产业政策
>
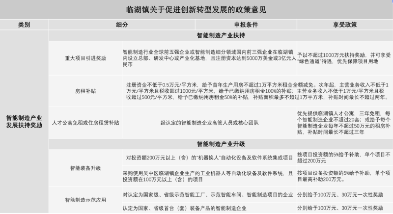
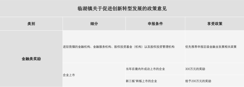
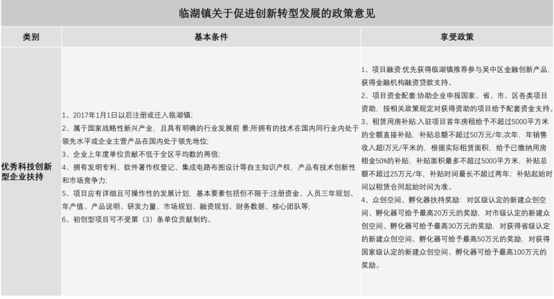
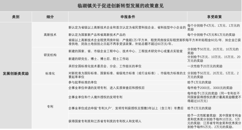
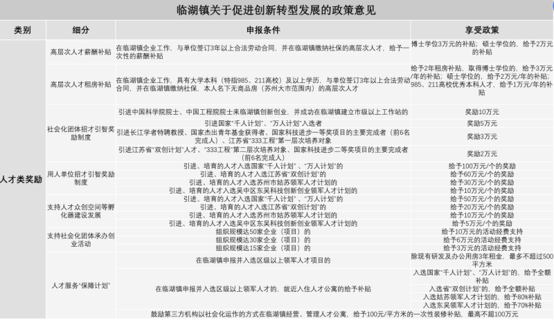
临湖 U+科技产业园政策
临湖 U+科技产业园政策
2021-05-13 16:56
939
分享到
相关园区:
苏州临湖 U+科技产业园
上一篇:
滁州经开区产业政策
下一篇:
苏滁产业园政策
分享到
政策排行榜
1
无锡高新区(新吴区)科技创新创业政策实施细则
2
睢宁县投资优惠政策及招商引资奖励资金兑现办法
3
关于建立全区工业企业亩均税收评价体系的意见(试行)
4
南京江北新区生物医药产业发展促进政策十条
5
无锡市关于推动园区经济高质量发展的若干政策意见实施细则
6
苏州高新区综合保税区基本政策
7
新沂保税物流中心(B型)运营发展扶持办法
8
苏州国际科技园奖励与补贴政策
9
苏州工业园区关于进一步促进生物医药产业发展的实施办法
10
中共泰州市委泰州市人民政府关于加快推进“人才强企”的若干政策意见
招商人员登录
没有账号?
立即注册
登录